Ordinary material: cracking and deformation; our silicone: ten years old
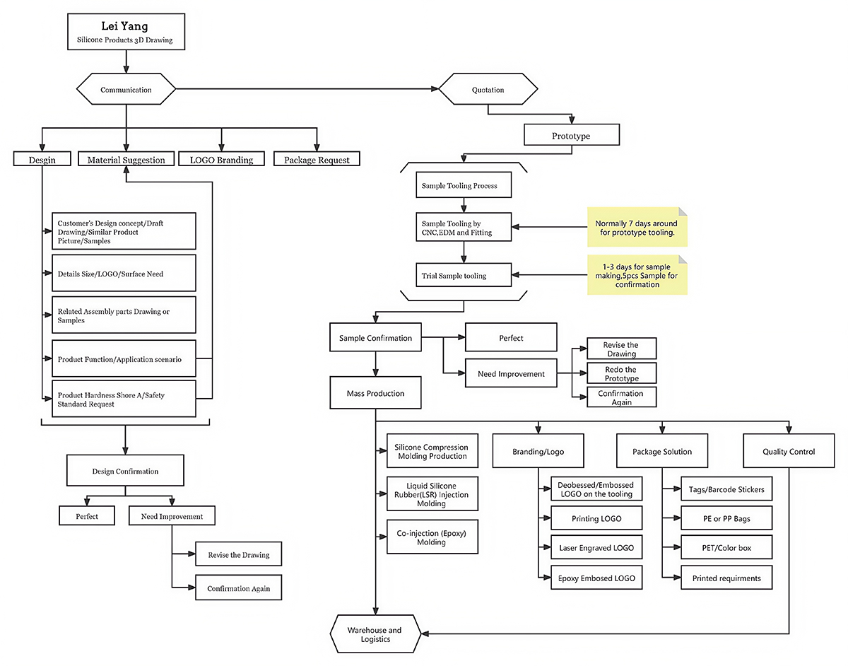
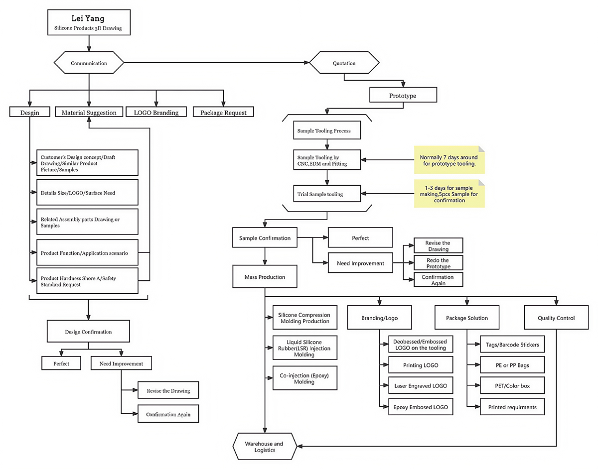
Requirement confirmation stage
Requirement research -Customer fills in -Engineer video conference to confirm application scenarios Material selection -Recommended formula based on temperature and chemical contact environment -Provide material property table
Development and design phase
3d modeling -Customer provides drawing sample scanning → Engineer optimizes demolding slope -Model flow analysis Mold making -Model selection scheme -Key control
Sample validation stage
First sample production -Provide 3 types of samples -Quality inspection items Test certification -Routine testing -Certification agency -Deliverables
Mass production delivery stage
mass production -Process control points logistics support -Special packaging -Export documents
After sales tracking stage
continuous improvement -Big data monitoring -Value added services
Make-the-Silicone-Products-3D-Drawing
Ordinary material: cracking and deformation; our silicone: ten years old
As a leading provider of specialty chemicals in China, we have a professional sales team, extensive suppliers, a deep market presence, and excellent one-stop services.